不知谁是谁非。 只能说现在的人早已不再朴素诚实厚道了!
直播现场 小学二年级 注册 2019-03-29 帖子 153 反馈评分 18 点数 1 2019-03-30 #27 以上就是证据事实,请楼主出示拆除危房文件及城管局封铺封条下达文件,多次伤害封锁他人房屋,还要诬告诋毁人家声誉,林宗祺老婆怎么去世的上排人知道,林宗祺一家都推林宗祺出来闹事当做档牌,林宗祺89岁?以为你报大岁数法律就不处理定罪您了吗?人生做天在看!终有一日天有眼! 附件 49FB90F6-8197-4479-82FD-772A48B0379D.jpeg 646.5 KB · 查看: 616 B37B39B4-9F79-4821-9FBF-D5CBCBA3492D.jpeg 454.6 KB · 查看: 602
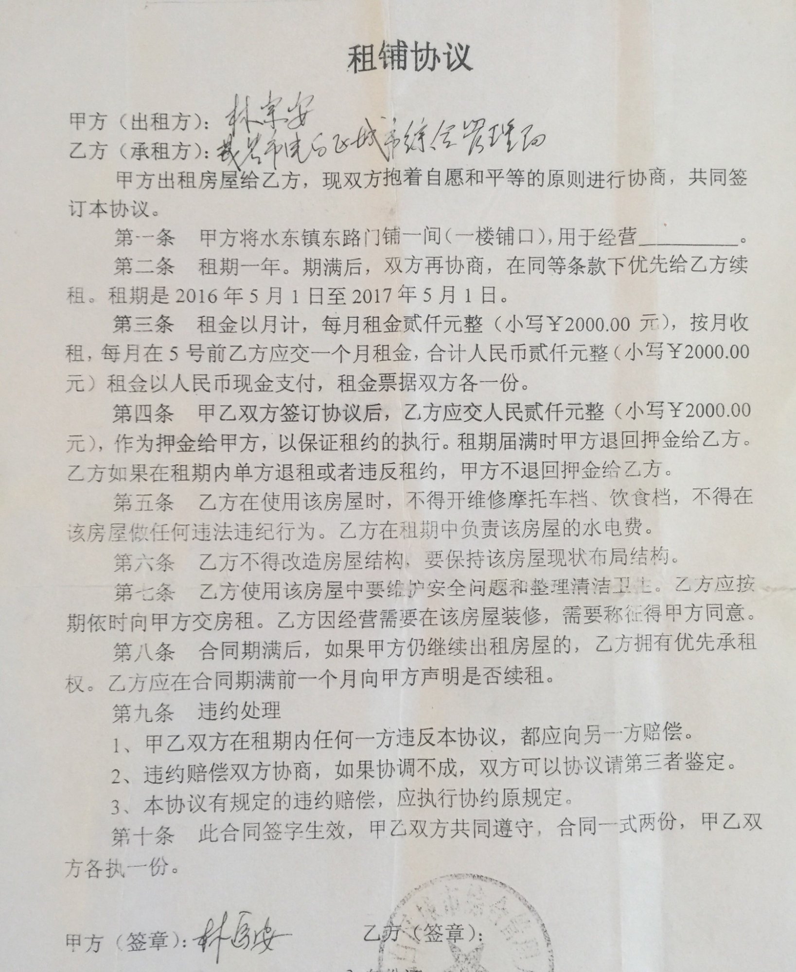
以上就是证据事实,请楼主出示拆除危房文件及城管局封铺封条下达文件,多次伤害封锁他人房屋,还要诬告诋毁人家声誉,林宗祺老婆怎么去世的上排人知道,林宗祺一家都推林宗祺出来闹事当做档牌,林宗祺89岁?以为你报大岁数法律就不处理定罪您了吗?人生做天在看!终有一日天有眼!
直播现场 小学二年级 注册 2019-03-29 帖子 153 反馈评分 18 点数 1 2019-03-30 #28 山野闲人 说: 不知谁是谁非。 只能说现在的人早已不再朴素诚实厚道了! 点击展开... 请看看谁不厚道便自明!
直播现场 小学二年级 注册 2019-03-29 帖子 153 反馈评分 18 点数 1 2019-03-30 #29 改名叫林忠期?诬告陷害抵毁人家不敢认宗了吗?告诉大家他叫林宗祺,连名字都报假的人做什么事都假!