nidaoyang 幼儿园 注册 2018-04-01 消息 17 反馈评分 0 点数 0 年龄 47 2018-11-27 #1 茂名市电白区水东镇城岭路城岭居民拆旧建新,不按照《建设工程施工许可证》红线图来建房,违建扩建公共通道、空地。施工规划批准的首层建筑面积123平方,现在首层建筑面积163平方,超建30多平方。请问政府相关的职能部门明目张胆放任这样的事情发生? 附件 QQ截图20141204101035.png 293.4 KB · 查看: 906 QQ图片20141204100937.jpg 99.8 KB · 查看: 862 微信图片_20181123090311.jpg 239.7 KB · 查看: 869
茂名市电白区水东镇城岭路城岭居民拆旧建新,不按照《建设工程施工许可证》红线图来建房,违建扩建公共通道、空地。施工规划批准的首层建筑面积123平方,现在首层建筑面积163平方,超建30多平方。请问政府相关的职能部门明目张胆放任这样的事情发生?
老坛酸菜 荣誉会员 荣誉会员 注册 2017-07-28 消息 2,851 反馈评分 489 点数 191 2018-11-27 #2 城岭单事据我所知水东镇政府相关部门已进行协调多次,这么小事都没处理妥当吗。现象创文整治十乱,区长和吴穆继都到处出巡重拳打击违建。城岭路还有几处新房正在搞地基,有关部门赶紧核查下是否违建。
nidaoyang 幼儿园 注册 2018-04-01 消息 17 反馈评分 0 点数 0 年龄 47 2018-11-27 #3 水东镇政府相关部门这么小事能处理好吗?值得深思。否则,当事人最近也不会上去省府投诉。
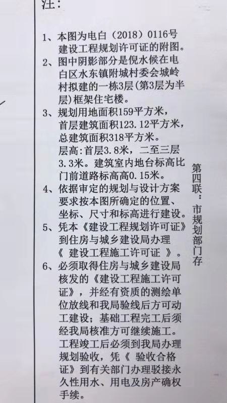
nidaoyang 幼儿园 注册 2018-04-01 消息 17 反馈评分 0 点数 0 年龄 47 2018-11-28 #11 村霸建房不按施工许可规划红线图,超建违建如此大用地面积。 附件 倪水候施工许可规划红线图.jpg 83.9 KB · 查看: 794 施工许可证红线说明说明.jpg 74.2 KB · 查看: 779
广 广隆岭打黑小组 初中一年级 注册 2018-03-08 消息 441 反馈评分 97 点数 11 2018-11-28 #13 老坛酸菜 说: 城岭单事据我所知水东镇政府相关部门已进行协调多次,这么小事都没处理妥当吗。现象创文整治十乱,区长和吴穆继都到处出巡重拳打击违建。城岭路还有几处新房正在搞地基,有关部门赶紧核查下是否违建。 点击展开... 八踏踏,他们就是走下过场,搞下形式。有哪个是想认真解决问题的,除非收了你的钱
老坛酸菜 说: 城岭单事据我所知水东镇政府相关部门已进行协调多次,这么小事都没处理妥当吗。现象创文整治十乱,区长和吴穆继都到处出巡重拳打击违建。城岭路还有几处新房正在搞地基,有关部门赶紧核查下是否违建。 点击展开... 八踏踏,他们就是走下过场,搞下形式。有哪个是想认真解决问题的,除非收了你的钱
枝 枝繁叶茂 幼儿园 注册 2018-11-28 消息 1 反馈评分 0 点数 0 2018-11-28 #15 村民霸道无理,政府部门也是不以正义,就这样持续5年,垃圾堆5年,墙角被挖。屋主自己清理,自己补回,还要被邻居蛮横阻拦,真是什么人都有,没道理,没素质到绝了~~~
nidaoyang 幼儿园 注册 2018-04-01 消息 17 反馈评分 0 点数 0 年龄 47 2018-11-29 #17 前两天规划部门到现场阻止违建,今天又开始抢建违建。看来离无政府状态不远了。
nidaoyang 幼儿园 注册 2018-04-01 消息 17 反馈评分 0 点数 0 年龄 47 2018-11-29 #18 2018年03月05日倪水候深夜抢建基础,电白区城管规划部门几十人过来查看,阻止违建,尔后不了了之!!! 附件 2018年03月05日倪水候深夜抢建基础.mp4 2018年03月05日倪水候深夜抢建基础.mp4 1.2 MB · 查看: 731