最离谱的是水霞大道,剪彩、动工之后,毛都没有。某坑镇的一条100多米的桥,做了成年,还在烂尾,汛期就到,睇过当官佬点向百姓交待。
大 大山牛 幼儿园 注册 2018-02-23 帖子 12 反馈评分 3 点数 0 年龄 25 2018-04-09 #26 最离谱的是水霞大道,剪彩、动工之后,毛都没有。某坑镇的一条100多米的桥,做了成年,还在烂尾,汛期就到,睇过当官佬点向百姓交待。
外来人 教授 注册 2009-12-24 帖子 3,166 反馈评分 279 点数 191 2018-04-09 #27 烂尾工程那么多都是一届届领导调走或入狱后留下的。新官上任,都想开发新项目,新项目嘛……,不说大家都明白。
hchcc 荣誉会员 荣誉会员 注册 2004-08-21 帖子 7,402 反馈评分 1,827 点数 191 性别 男 2018-04-09 #28 主要原因是新时代特色社会主义核心价值观还没有传到电白。
我系良民 小学四年级 注册 2014-06-18 帖子 271 反馈评分 30 点数 11 2018-04-09 #29 大山牛 说: 最离谱的是水霞大道,剪彩、动工之后,毛都没有。某坑镇的一条100多米的桥,做了成年,还在烂尾,汛期就到,睇过当官佬点向百姓交待。 点击展开... 水霞大道,说多都是泪,山区人民盼星星盼月亮,希望有多大失望也就多大。
大山牛 说: 最离谱的是水霞大道,剪彩、动工之后,毛都没有。某坑镇的一条100多米的桥,做了成年,还在烂尾,汛期就到,睇过当官佬点向百姓交待。 点击展开... 水霞大道,说多都是泪,山区人民盼星星盼月亮,希望有多大失望也就多大。
工科小王子 荣誉会员 荣誉会员 注册 2016-08-10 帖子 1,219 反馈评分 196 点数 101 性别 男 2018-04-09 #32 地又被别人拿走,卖地的钱又被别人收走。电白吃白粥咸菜吧
大海湾 大学四年级 注册 2017-06-21 帖子 931 反馈评分 172 点数 41 2018-04-09 #36 水东湾大桥这种省级项目都半停工了还能说什么,水东湾大桥西塔之前说2017年底封顶,现在都快2018的五月份了西塔还是跟去年一样没有长高
大海湾 大学四年级 注册 2017-06-21 帖子 931 反馈评分 172 点数 41 2018-04-09 #37 缤纷世界广场说年年都说五一开业,已经过了N个五一了还是那个样子。全水东最好位置的两个地方一个是飞鹏海岸城一个是缤纷世界广场,一个烂尾一个空置。
大海湾 大学四年级 注册 2017-06-21 帖子 931 反馈评分 172 点数 41 2018-04-09 #38 水东碧桂园似乎在等万达广场差不多建好了再开工,真是狡猾的狐狸,先低价拿地了然后等周边配套完善再去开工卖高价房。
巡逻兵 副教授 注册 2008-01-02 帖子 1,885 反馈评分 106 点数 101 2018-04-09 #41 森高仔 说: 还是有人说电白这届领导做了很多实事的,我请他列举时又列举不出来。 电白这届领导除了开通专线校车,砍掉农村客运,开通各镇的公共汽车和开通了的士,我真的想不起还有什么项目是这届政府做的,反而有些规划真的让人看不懂。 点击展开... 那些挂牌是公交,收费就不是公交。
森高仔 说: 还是有人说电白这届领导做了很多实事的,我请他列举时又列举不出来。 电白这届领导除了开通专线校车,砍掉农村客运,开通各镇的公共汽车和开通了的士,我真的想不起还有什么项目是这届政府做的,反而有些规划真的让人看不懂。 点击展开... 那些挂牌是公交,收费就不是公交。
乡音不改 初中三年级 注册 2016-08-05 帖子 545 反馈评分 72 点数 11 2018-04-09 #43 奉劝那些在其位不谋其政的官员,你们的懒政、怠政会被钉在历史的耻辱柱上的!向刘小涛书记学习一下吧,拿出你们的果敢和担当出来,电白的快速发展便指日可待!
乡音不改 初中三年级 注册 2016-08-05 帖子 545 反馈评分 72 点数 11 2018-04-09 #45 b654032 说: 根据财力和市场不要走得太快。楼主忧国忧民可嘉! 点击展开... 已经被杨光亮和三番木一耽误了十几年,电白再也不能错过发展的好机会了!
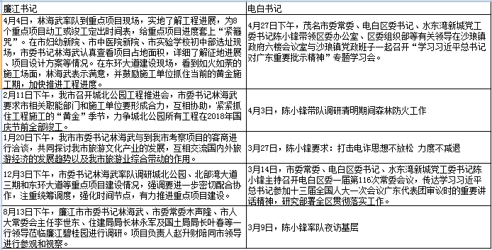
水蛋 学前班 注册 2016-12-06 帖子 65 反馈评分 12 点数 0 性别 男 2018-04-09 #46 看看别人家的书记: 林海武给重点项目进度套上“紧箍咒” 在市妇幼新院、市中医院新院、市实验学校初中部选址现场,市委书记林海武认真查看项目占地面积,详细了解征地进展、项目设计方案等情况。在东环大道建设现场,看到如火如荼的施工场面,林海武表示满意,并鼓励施工单位抓住当前的黄金施工期,加快推进工程进度 林海武书记现场办公 加快推进城北公园建设
看看别人家的书记: 林海武给重点项目进度套上“紧箍咒” 在市妇幼新院、市中医院新院、市实验学校初中部选址现场,市委书记林海武认真查看项目占地面积,详细了解征地进展、项目设计方案等情况。在东环大道建设现场,看到如火如荼的施工场面,林海武表示满意,并鼓励施工单位抓住当前的黄金施工期,加快推进工程进度 林海武书记现场办公 加快推进城北公园建设
乡音不改 初中三年级 注册 2016-08-05 帖子 545 反馈评分 72 点数 11 2018-04-09 #48 这位陈书记不愧是组织部出来的,专玩虚的!学习一下人家务实的工作作风,去重点项目现场办公!
政法路 爱电一颗心 荣誉会员 注册 2016-08-31 帖子 1,900 反馈评分 526 点数 191 年龄 33 性别 男 2018-04-09 #49 前段时间本来以为刚过完年还没有进入状态,可是现在都已经过完年一个多月了,还是没有项目开工! 电白你怎么了?怎么这么多人民群众这么不满! 凤凰大道会正常开工吗?向洋大道会正常开工吗?水库公园会正常开工吗?海滨湿地公园会正常开工吗?开元路会动工吗?登步大桥连接线环湾路会动工吗?水东大道海滨段会动工吗?飞鹏海岸城会动工吗?财富盛世会动工吗?一切感觉很渺茫与迷茫。 2017年的十大民生事实修改一下就变成2018年电白十大民生事实,2017年的十大民生事实完成率都不超过30%!又来搞2018年。
前段时间本来以为刚过完年还没有进入状态,可是现在都已经过完年一个多月了,还是没有项目开工! 电白你怎么了?怎么这么多人民群众这么不满! 凤凰大道会正常开工吗?向洋大道会正常开工吗?水库公园会正常开工吗?海滨湿地公园会正常开工吗?开元路会动工吗?登步大桥连接线环湾路会动工吗?水东大道海滨段会动工吗?飞鹏海岸城会动工吗?财富盛世会动工吗?一切感觉很渺茫与迷茫。 2017年的十大民生事实修改一下就变成2018年电白十大民生事实,2017年的十大民生事实完成率都不超过30%!又来搞2018年。
政法路 爱电一颗心 荣誉会员 注册 2016-08-31 帖子 1,900 反馈评分 526 点数 191 年龄 33 性别 男 2018-04-09 #50 b654032 说: 根据财力和市场不要走得太快。楼主忧国忧民可嘉! 点击展开... 虽说不要走得太快,但总不能停在那里吧!电白还有一批断头路断头桥在等着打通,但是却没有一条道路在开工建设,这不等于停在那里原地踏步了吗
b654032 说: 根据财力和市场不要走得太快。楼主忧国忧民可嘉! 点击展开... 虽说不要走得太快,但总不能停在那里吧!电白还有一批断头路断头桥在等着打通,但是却没有一条道路在开工建设,这不等于停在那里原地踏步了吗