爆料 沙院镇金凤村委的换届选举,谁剥夺了我们的选举权与知情权? (3人在浏览)

网友们···谁有好点的建议···上纪委都没什么卵用··
 
力量单薄,影响力不大!
坚持就是胜利!
支持您的正义诉求!
 
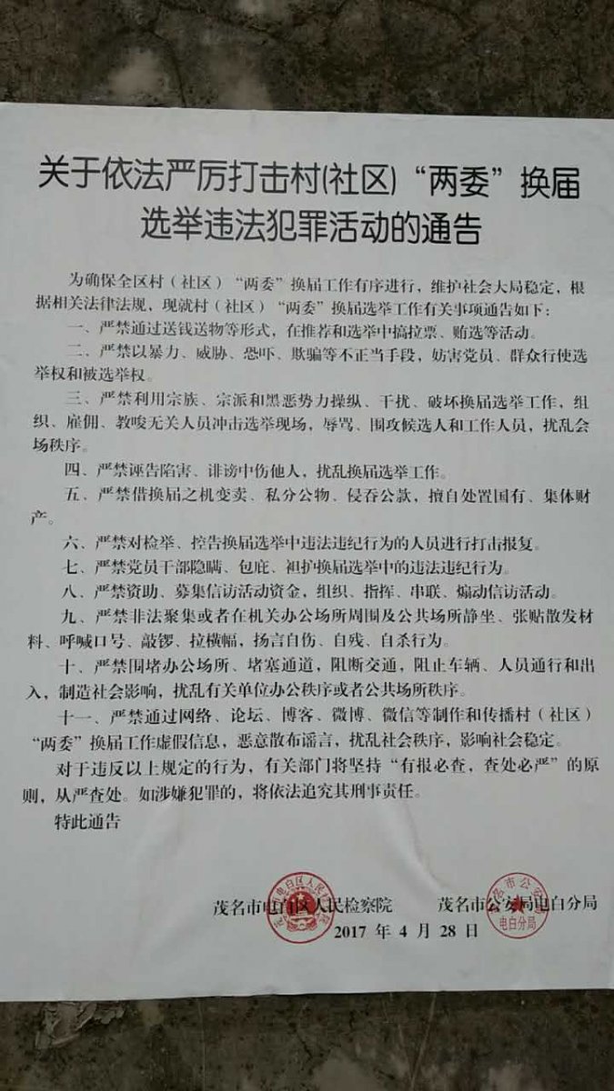
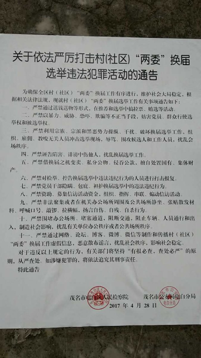
政府这些“通告”是不是用来做秀的???
 

附件

  • 微信图片_20170516183107.jpg
    微信图片_20170516183107.jpg
    149.8 KB · 查看: 628
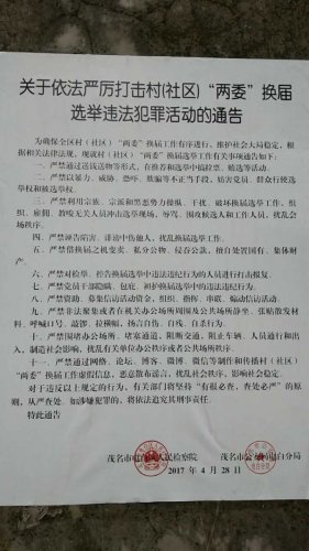
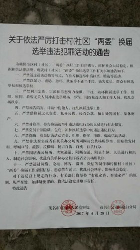
政府这些“通告”是不是用来做秀的???
 

附件

  • 微信图片_20170516183107.jpg
    微信图片_20170516183107.jpg
    149.8 KB · 查看: 632
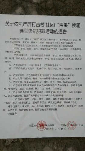
政府这些“通告”是不是用来做秀的???
 

附件

  • 微信图片_20170516183107.jpg
    微信图片_20170516183107.jpg
    149.8 KB · 查看: 613
在这国泰民安公平公正公开的社会竟敢有这份子,必须严查,必须严查,必须严查,
 
在这国泰民安公平公正公开的社会竟敢有这份子,必须严查,必须严查,必须严查,
必须严查,还公民公道
 
途径多样,拉标语,到大论坛发帖,越过无作为的地方纪委到省纪委检纪,再不行看四川的美国大使馆可以帮你不。
 
上面也怕理事
在党领导下,竟敢做这伤天害理的,使得民不聊生,公民怨气四起,是社会的发展的毒瘤,应该依法严惩
 
途径多样,拉标语,到大论坛发帖,越过无作为的地方纪委到省纪委检纪,再不行看四川的美国大使馆可以帮你不。
你是用linux系统?
 
2017年5月6日广东省茂名市电白区沙院镇金凤村委第七届村民委员会换届选举,金凤村委龙眼山村全部村民(除了村长和两位操刀手)都毫不知情,显然选票是给别人暗箱操作了。投票前村民无收到任何选举通知(包括选举日期和候选人等),直到村委选举结果出来我们才知道,我们被别人代表了!
我们要了解事情真相,还我们一个神圣的使命,还选举一个公平公正公开的平台。这几天来,我们村村民想向村长苏仁辉问个明白,但村长一直不露面,不接电话。在村民的聊天中显示,龙眼山村的所有选票,由村长指定填写被选举人梁康华,交给苏仁培及苏仁忠两个人包办填写完成。
为了维护我们的选举权,为了维护党的威信,希望有关领导帮我们了解事情真相,打击暗箱操作的黑势力!
浏览附件290648 浏览附件290656 浏览附件290657
天理何在,公民人民享有的权利何在,望政府还公民公道
 
看来我们的诉苦已经有人关注了。今天有领导联系村民,不是解释选举的事,而是问谁发的贴,难道想查水表吗?
 
领导不是解决问题的,而是调查谁发的贴,元芳,你怎么看?
 
2017年5月6日广东省茂名市电白区沙院镇金凤村委第七届村民委员会换届选举,金凤村委龙眼山村全部村民(除了村长和两位操刀手)都毫不知情,显然选票是给别人暗箱操作了。投票前村民无收到任何选举通知(包括选举日期和候选人等),直到村委选举结果出来我们才知道,我们被别人代表了!
我们要了解事情真相,还我们一个神圣的使命,还选举一个公平公正公开的平台。这几天来,我们村村民想向村长苏仁辉问个明白,但村长一直不露面,不接电话。在村民的聊天中显示,龙眼山村的所有选票,由村长指定填写被选举人梁康华,交给苏仁培及苏仁忠两个人包办填写完成。
为了维护我们的选举权,为了维护党的威信,希望有关领导帮我们了解事情真相,打击暗箱操作的黑势力!
浏览附件290648 浏览附件290656 浏览附件290657
看来我们的诉苦已经有人关注了。今天有领导联系我村民,不过不是解释选举选票的事,而是查问谁发的贴,甚至要求我村把该贴删除,难道是想查水表吗?这是为何?
 
此事尚未见官方回应,未见下文。
看来我们的诉苦已经有人关注了。今天有领导联系我村民,不过不是解释选举选票的事,而是查问谁发的贴,甚至要求我村把该贴删除,难道是想查水表吗?不过问选举选票的事,不过问事情的原故,只是一味强烈要求村民删除该贴,难道就是用领导所谓的权利强压此事欺压百姓吗
 
政府这些“通告”是不是用来做秀的???
看来我们的诉苦已经有人关注了。今天有领导联系我村民,不过不是解释选举选票的事,而是查问谁发的贴,甚至要求我村把该贴删除,难道是想查水表吗?不过问选举选票的事,不过问事情的原故,只是一味强烈要求村民删除该贴,难道就是用领导所谓的权利强压此事欺压百姓吗
 

正在浏览此帖子的用户

后退
顶部